jinnianhui今年会
尊敬的用户,您好!
网站不支持您所使用的浏览器版本(可能会出现网页变形等问题)。为了更好地展示页面效果,请您使用以下浏览器(点击图标会跳转到相关浏览器的官方网站下载页面)。
Chrome
Firefox
新Edge
360极速浏览器
QQ浏览器
关闭提示
办事大厅
|
加入收藏
|
网站地图
|
站群导航
jinnianhui今年会
党政管理部门
党政办公室
党委宣传部(统战部)
组织部
学生工作部(学生工作处、武装部)
教务科研处
后勤基建管理处(保卫处)
招生信息网
就业服务网
财务处
纪检监察室
学院工会
学院团委
教学系部
安全管理学院
信息安全学院
建筑工程学院
智能制造学院
汽车工程学院
马克思主义学院
通识教育学院
应急救援学院
教学教辅部门
质量管理办公室
图书馆
继续教育学院|培训中心
信息中心
合作交流中心
相对独立部门
教师发展中心
保卫处
|
关注我们
网站搜索
全站群
×
×
搜索过于频繁,请输入验证码
欢迎光临jinnianhui今年会!
招生热线
0771-6409007,6409008
0771-6400932,6400933
学院代码:14611
网站首页
jinnianhui今年会
学校简介
领导班子
师资队伍
师资概况
教学团队
学校掠影
校园风景
校园文化
组织架构
党政群团部门
党政办公室
党委组织部(人事处、教师发展中心)
党委宣传部(统战部)
纪检监察室
学生工作部(学生工作处、武装部)
教务科研处(合作交流中心)
后勤基建管理处(保卫处)
招生就业处(招生网)
招生就业处(就业网)
财务处
学校工会
学校团委
教师发展中心
教学机构
安全管理学院
信息安全学院
建筑工程学院
智能制造学院
汽车工程学院
应急救援学院
马克思主义学院
通识教育学院
教辅机构
质量管理中心
资产管理中心
信息中心
图书馆
继续教育学院
新闻中心
校园新闻
通知·公告
招聘公告
招标公告
校内公告
审计公告
示范专业·学术活动
教务科研
教务动态
教学活动
科研工作
学术交流
招生就业
招生
就业
培训服务
国际交流
办事大厅
您的位置:
首页
>
教务科研
>
科研工作
>
详细内容
科研工作
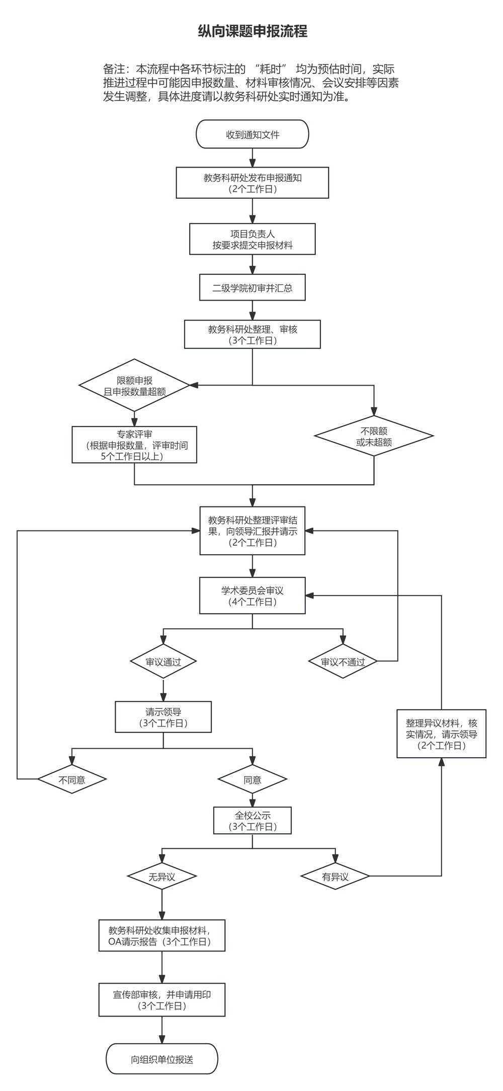
纵向课题申报流程
来源:
发布时间:2025-10-20 09:53:37
浏览次数:
次
【字体:
小
大
】
分享到:
打印文章
×
用户登录
登 录
|
账号密码登录
成功登录后,
保持登录状态
忘记密码?
还没有账号?
立即注册
用户登录
还没有账号?
立即注册